Skip to content
Docs
Search
Ctrl
K
Cancel
GitHub
Select theme
Dark
Light
Auto
System
System overview
Tanzania Server
IPs
Our IP adresses
Gaming
Overview
BBGamingFunctionOneXTwo
BB.GamingFunctions.Fazi
BB.GamingFunction.Shared
event-flow
Serverless Event Flow
User
BB.CoreFunctions.GetBalance
BB.CoreFunctions.UpdateBalance
BB.Session
Reference
Events for async callback in Admin UI
Cms Handling in Actions
KRA
NetRefer
Running admin locally
Lambdas for testing via Slack
External Docs
1x2
Fazi
gr8.tech
Pragmatic
Q-Tech
Spribe
Payments
tz-tigo
Tanzania Tigo URLs
tz-vodacom
Tanzania Vodacom URLs
update-balance
Update Balance V2 Flow
BB Libs
BB.Libs Getting Started Guide
Tooling
Bookmarklets
GitHub
Select theme
Dark
Light
Auto
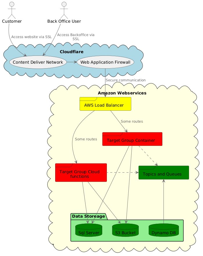
System overview